© Jan Christoph Meister. All rights reserved. Version 03.09.2003.
Contact: mail@jcmeister.de
Tagging Time in Prolog[1]
Jan Christoph Meister
For many of us the fictional worlds which we
encounter via media of narrative representation–worlds depicted in novels,
novellas, fairy tales, movies, dramas, operas etc.–regularly match and often even
surpass reality in terms of their emotional effect. Paradoxically as it may
seem we must be willing to suspend the very ontologic constraint that defines
reality in order to experience this super-realistic pleasure of immersion: we have
to accept that the things and events occurring in a fictional world need not
necessarily exist in any empirical sense. Accordingly, we have become
accustomed to assuming that the persons and objects that populate these worlds will
probably have no reality outside the narrative, and we are aware that their
spatial and historical dimensions are by default imaginary. In other words, we
know that what is depicted in a fictional narrative is likely to have been made
up. Yet this does not matter in the least bit: by aesthetic convention
fictional worlds can be denotationally void for as long as they are meaningful
and relevant and allow us to relate our own life experiences to what goes on inside
them. After all, the fictional world is presented to us as a probable
alternative and not as a replica of the empirical world in which we ourselves
exist; in short, it is a virtual, a possible
world.[2]
Yet there is one particular aspect of empirical
reality which even these possible worlds will never be exempt from: time. One can refer to fictional space,
persons, objects and events in a purely abstract manner and conceive of them as
mere possibilities, or as logic, semiotic or functional variables.[3] But the experience of time will
retain its phenomenological reality even in a fictional context, if nothing
else because of the fact that our cognitive processing of imagined objects and events
nevertheless takes real time. Conversely,
it is almost impossible to conceive of time independent from experience, a philosophical
problem discussed already by Augustine toward the end of the 4th century in his autobiographic Confessiones. After contemplating the timeless existence of God
Augustine exclaimed:
For
what is time? Who can easily and briefly explain it? Who can even
comprehend it in thought or put the answer into words? Yet is it not true that
in conversation we refer to nothing more familiarly or knowingly than time? And surely we understand it when we
speak of it; we understand it also when we hear another speak of it. - What,
then, is time? If no one asks me, I know what it is. If I wish to
explain it to him who asks me, I do not know. Yet I say with confidence that I know that if
nothing passed away, there would be no past time; and if nothing were still
coming, there would be no future time; and if there were nothing at all, there
would be no present time. - But, then, how is it that there are the two times,
past and future, when even the past is now no longer and the future is now not
yet? But if the present were always present, and did not pass into past
time, it obviously would not be time but eternity. If, then, time present--if
it be time--comes into existence only because it passes into time past, how can
we say that even this is, since the cause of its being is that it will cease to
be? Thus, can we not truly say that time is only as it tends toward nonbeing?
Augustine (1955): Book XI, Chapter 14
Note that Augustine referred to the philosophical
conundrum of real world time
experience, that is, to the cognitive phenomenon of things coming and passing
away which on the one hand seems to testify to time’s existence, while on the
other hand splitting up time into three separate ontological domains (future,
present, past). These deliberations of course focused as much on the
epistemological as on the spiritual aspect of time perception.[4] Gaining insight into how time
perception in narratives works will surely not help us to solve Augustine’s metaphysical
problem of defining and understanding time as such. But apart from this evident
difference in scope and profoundness there is also a methodological distinction
to keep in mind. Unlike Augustine, but also unlike modern natural sciences
contemporary literary studies generally focus on the represented rather than on the empirical,
a methodological orientation which in fact has a bearing on most humanities
disciplines’ conceptualizations of time.[5] In this perspective time occurs as
a by-product, a function or a constituent of cognitive processes rather than as
their perceptual object. By contrast, the natural sciences (unless they
consciously decide to transcend the Newtonian paradigm for the sake of refining
increasingly abstract theoretical models of the physical world), and even more
so the applied sciences, usually accept as an unproblematic given the objective existence of time as a metre
for assessing the fourth, i.e. the temporal dimension of natural processes and
occurrences. The problem that one cannot ‘see’ time as such, that it is
inference based and not directly empirical of course remains, but the case is
not really different from that of, say, magnetism or gravity which, too, only
become apparent by their effects, but are nevertheless deemed to be objective
facts or forces. Both are generally conceptualized as an attraction between
objects located in space. Significantly, our favourite metaphor for expressing
the notion of objective time is also based on a spatial analogy, namely that of
the time-line or time-arrow.[6]
However, the assumed objectivity of time is
immediately called into question once one takes the perceiving consciousness
into the equation, and the problem of how to conceptualize time gets even more
complex when we deal with a consciousness processing symbolic rather than
sensory data. Yet the striking fact remains that even represented time – that
is, time cognition as it is evoked in our minds by representational means, and
among these first and foremost by narratives – feels perfectly real. We read a story and in that story certain events
unfold sequentially. Clearly, there seems to be some temporal order in this
sequence, and hence we will conclude that time does exist in the world depicted in this particular representation. How
exactly does this illusion come about?
This question is at the core of the ongoing research
project which this article will present.[7] Our aim is to develop a new model
of narrative time, or more precisely: a model that will enable us to describe
how and on the basis of which textual cues readers of narrative texts build the
complex mental image of a temporally structured world. We have termed the
outcome of this readerly activity the temporality
effect, thereby alluding to Roland Barthes’ (1989) famous notion of the
so-called reality effect. However, our narratological project equally
falls into the domain of humanities computing in that the methodology of textual
mark-up, data modelling, combinatorial data analysis and computer aided visualization
of time constructs play a crucial role in it. From this perspective our
project’s basic methodological assumptions prove to be similar to those in Drucker
and Nowviskie’s temporal modelling
project (2003), and one of its components (the so-called ‘B-algorithm’; see
below) bears strong resemblance to Burg, Boyle and Lang’s constraint logic
programming approach toward chronological analysis of narratives (2000). However, what sets our model apart from these
approaches is its foundation in a particular philosophy of time which integrates
non-temporal (sequential and logic) as well temporal principles of ordering in
phenomena, be they empirical or represented. This unique combined perspective
holds three important advantages. One, it allows for the joint modelling of
subjective time experience and objective time structures. Two, because this philosophical
approach traces the experience of time back to the processing of purely
sequentially ordered information it provides a strong conceptual basis for a
computational analysis of the temporality
effect which focuses on the material of which narratives consists of in the
most literal sense: mere strings of words which are inherently devoid of any
temporal quality. And thirdly, seen in combination these two characteristics of
our project’s philosophical foundation open up the possibility of a dynamic
three-dimensional visualisation of time experience.
Since the mid-1950s a number of
well-established narrative theories and narratological taxonomies have dealt in
detail with time and temporal ordering in narrative texts. Among the more
recent and influential are Paul Ricoeur’s philosophically orientated Time and Narrative (1984-88) and the
narratological contributions by Gérard Genette, notably his book Narrative Discourse (1980). In this
study Genette outlines, among other, a well defined taxonomy for describing
phenomena of temporal ordering in narratives across the levels of story, plot
and discourse. This taxonomy is arguably the most widely used in contemporary narrative
studies.
However, an aspect disregarded in Genette’s as
in many other narrative or narratological theories of representational time
constructs is that long before an ordered narratorial discourse takes shape,
texts are by default already assumed to be located ‘in time’ by their readers simply
because they are texts. A text
as understood in the narrower sense of the word is a symbolic representation
made up of an ordered string of characters. This characteristic of linear order
in the arrangement of representational material is subconsciously conflated
with the temporal linearity governing the processes by which that material is
produced (written) or received (read), and the empirical temporality of these
processes is then furthermore projected onto the representational content itself.
The outcome of this naïve, pre-critical mode of processing narratives is easy
to predict—and almost impossible to avoid. The unconscious mapping of objective temporal order in cognitive
processing onto logical order in the symbolic material, and from there onto its
symbolic content is known to text linguists
as the phenomenon of iconic
temporality (see Lehmann 1992, Lehmann and Rauchenecker 1995).[8] It is probably a cultural rather
than an anthropological default that is most apparent in text-centred Western
cultures, a default by which we have come to assume that what has been
represented first in terms of the numerical order of characters or words, and was
thus encountered first in the chronological order of our reading, did in fact happen in that order and took place
within a world that is structured in a temporal sense. Non-linear principles of
ordering – flash-forwards, flashbacks, omissions etc. for which Genette has re-coined
rhetoric terms such as analepsis,
prolepsis, elipsis – are hence described as second-order discursive
techniques that result in a digression from what one assumes to be the
‘natural’ or isochronic representational order of a 1:1 relation among temporal order of events,
and sequential order in the representational material. The model which we are
developing tries to take this iconographic dimension seriously, and our
starting point, therefore, is to reduce the concept of narrative text to a
dimension where it is not yet affected by temporality. This dimension is that
of the numerically ordered sequence of words (and eventually, that of the
mental images invoked by a certain class of them) which we use as a reference
axis in our approach.
A second important philosophical tenet of our
model is derived from Augustine and Husserl. Augustine’s unique contribution to
philosophy of time is the concept of the coexistent ‘threefold present’ (presence
of the past, presence of the present, presence of the future) in the human
mind. This idea reappears in Husserl’s concept of the so-called ‘Zeithof der
Gegenwart’, best translated as the ‘time-window of the now’, or in short, the
now-window (Husserl 1966). According to Husserl human consciousness is by
necessity located within such a subjective now-window which knows no internal
temporal differentiation, but from within which we anticipate the future by way
of what Husserl calls ‘Protention’ (= future-orientated imagination) and
‘Retention’ (past-orientated remembering; Husserl 1985:34f). Husserl’s
speculative idea of the now-window has been supported by cognitive psychology and
neurobiological studies of human reading habits which suggest that in
processing narrative texts, the average extension of a cognitive now-window is
about three seconds, regardless of the fact that our sense of hearing can
actually individuate phenomena down to an astonishing two milliseconds.[9] In practical terms this means
that when we read a text, whatever falls within a three second window of
perception is by default experienced as happening ’now’, thereby constituting
the impression of a present.[10] Whatever falls outside the
boundaries of this window belongs to either the future or the past. Of course,
the now-window, although measurable in its extensions, has no objective
existence; it is just the subjective manifestation of what William James (1950)
aptly termed the ‘specious present’.
In 20th century philosophy of time the approach
which best combines the three aspects of basic non-temporal numerical order,
assumed objective temporal linearity in the world, and subjective experience of
time as spreading out from a ‘now’-position is that of John McTaggart Ellis
McTaggart (1908). McTaggart proposed three concurrent ordering principles in
events. These principles are, in descending order,
·
the C-line; that is, events in their objective non-
or pretemporal numerical or logical order;
·
the B-line; that is, events ‘stringed’ in a
continuous and absolute sequence of empirical before/after-relations; and
·
the
A-line; that is, events in their subjectively experienced dynamic relation
toward an assumed ‘now’ from whose perspective they are seen to pass through a continuum of three temporal domains, namely
past-present-future.[11]
Our model combines the three McTaggart-lines
with Husserl’s idea of the now-window in order to define, in qualitative as
well as in quantitative terms, the empirical textual features that trigger the temporality effect, that is, the
reader’s experience of temporality as an ordering principle at play in the
represented world. These textual features we call temporal operators. Our
premise is that the only empirical phenomenon which we encounter in our
processing of narratives actually is the string of words that a given narrative
consists of. Certain subclasses of words (mainly nouns, pronouns and verbs)
stimulate us to create mental images of either entities (objects, persons) or of
events that populate the world which we are reading about. It is important to
note that the ordering principle governing the arrangement of the words that form
the actual material substrate of imagined fictional entities is per se non- or
pre-chronological: words read and processed by our brain merely occur in an
ordered sequential progression.[12] This means that prior to chrono-semantic processing by a
reader the string of words that make up a narrative text, as well as the mental
images of objects and events contained in that world, are ordered only in terms
of McTaggart’s C-line.
There are two ways by which these C-line ordered
phenomena may subsequently become ’chronologized’, so to speak. In narrative
texts both depend largely (but not exclusively) on temporal operators, that is,
on literal expressions or grammatical and formal features that can either
contain content information on how events and entities occurring in the
represented world are related to each other in terms of temporal succession (that
is, in terms of the B-line principle of fictional objective time), or they can
contain procession instructions telling us what element of the world to imagine
when (articulating the A-line principle of subjective discourse time). The idea of temporal operators is best
demonstrated by an example. Let us therefore look at the opening paragraph of
Edgar Allen Poe’s 1841 A Descent into the
Maelstrom:
We had now reached the
summit of the loftiest crag.
For some minutes the old man seemed
too much exhausted to speak. ‘Not long
ago,’ said he at length, ‘and I could have guided you on this route as
well as the youngest of my sons;
but, about three years past,
there happened to me an event as never happened before to mortal man – or at least such as no man ever survived to
tell of – and the six hours of deadly
terror which I then endured have broken me up body and soul. You suppose
me a very old man – but I am not. It
took less than a single day
to change these hairs from jetty black to white, to weaken my limbs, and to
unstring my nerves, so that I tremble at the least exertion, and am
frightened at a shadow.’ </p>
As in any other case the C-line is originally manifested
as a string of characters ranging from the first to the last ‘w’. Once we begin
our reading and interpret typographic or lexematic units as semantic units we will
identify the C-line at the level of numerically ordered mental images. We begin
to imagine a sequence of entities populating this world – entities like ‘we’,
‘summit’, ‘crag’ etc. whose lexical representations (nouns and pronouns) one
can parse fairly reliably, ignoring for the time being the recall problem
inherent in any parsing technique. This C-line as such proves to be
inalterable; it can neither be transformed nor modified. In other words
- there are no C-operators other than paratextual ones.
As is typical for opening paragraphs in
narratives our example text is extremely rich in temporal information. Running
along the string of characters we come across numerous expression that inform
us, either in absolute terms such as ‘minutes’, ‘years’ or ‘hours’, or by way
of deictic reference – ‘now’, ‘ago’, ‘at length’, ‘youngest’, ‘past’, ‘never’ and so forth –
about the position or duration of events along an imagined B-line, that is, the
traditional time-line allowing us to understand which thing occurs before, during or after another.
Preciseness and granularity in these expression—which we have termed
B-operators and marked in bold script—vary considerably. However, they all
serve the same purpose of informing us about what comes before, what is
coexistent, and what comes after. In Poe’s narrative reaching the summit occurs
before witnessing the old man’s exhaustion, and in turn the event that lead to
the man’s sudden ageing happened three years before we reach the summit, and so
forth.
A-operators (underlined in the above quote) on
the other hand are typically manifested in the form of a change in grammatical
tense or mode, or as the beginning of a new paragraph, section or chapter. Whenever this occurs we are called upon to reposition
our subjective now-window and rearrange our mental images of the past, present
and future of the represented world. As we see the first now-window in our
example is literally denoted by tying the first B-operator—namely the indexical
‘now’ in the third word—to the past perfect (‘had reached’). The next A-operator occurs with the switch to the
past tense (‘seemed’), and so forth until we eventually reach a particularly
powerful A-operator in the form of the paragraph mark which concludes the fifth
sentence. Each of these A-operators serves as a processing instruction to
relocate our now-window. Table 1 gives a graphic representation of the first
two instances of the now-window which we construct as our reading progresses
along the C-line. Here the boundary between now-windows 1 and 2 is demarcated
by an A-operator switch from past perfect to past tense:

Table 1: First two instances of the now-window
and B-line ordering of successive mental images
However, once we reach the sixth text block we will
encounter the pairing of a temporal flashback (analepsis) indicated on the
B-line by the B-operator expression ‘but, about three years past’ with an
A-operator (the switch to the subjunctive and perfect tense). The effect on the
construction and positioning of the next instance of the now-window is
considerable, as Table 2 demonstrates:
![]() |
Table
2: Repositioning of the now-window effected by A-operator in text block 6
In terms of our theory the temporality effect
is essentially a function of this interplay of B- and A-line computations in
the reader’s mind which take place against the background of the static C-line
as a frame of reference which is processed (‘read’) sequentially. Implementation
of this theory in a model that is based on computational methodology requires
us to resolve three issues:
·
Define
a mark-up convention and design a mark-up tool that will enable us to tag the
empirical lexical and typographical elements serving as A- and B-operators within
an extended string of characters—i.e., within a ‘text’.
·
Define
and program two sorting algorithms that can process the tags, one for handling
dynamic B-line computations, a second one for computing the positions for the changing
A-line anchoring and extension of the ‘now-windows’. Both these computations
take place in relation to the variable C-line delimitation of the quantity of
text string processed.
·
Identify
a visual metaphor which can adequately represent the dynamic as well as the
multi-dimensional characteristic of temporal constructs as conceptualized in
the temporality effect-model.
Initially our intent was to tag A- and
B-operators using standard TEI-tags (Sperberg-McQueen and Burnard 2002). However,
we soon found that neither the TEI core tag set nor the additional tag sets
enable us to capture the difference between A- and B-operators: the process
orientated notion of ‘temporal operator’ itself is hard to reconcile with that
of ‘temporal expression’ which underlies the concept of standard TEI tag sets
and is at base denotational. What comes
much closer to meeting our model’s requirements are the so-called TEI feature
structure tags which are basically a form of user-definable notational
convention that can be expanded into as
many parameters as one wishes. We therefore decided to adopt the
feature-structure concept and put it into practice in terms of a data-base
approach. In the next step we developed the prototype of a mark-up-tool called
TempusMarker.[13] As the name suggests, TempusMarker assists
the mark-up of A- and B-operators in narrative texts. TempusMarker is a
stand-alone application which does not write a full tag into the actual string,
but rather inserts a unique placeholder for every defined tag. This short tag
ID refers to an external data base file which contains the fully expanded tag
definition.
Actual tagging with TempusMarker is done in a
two step approach. In the pre-processing
mode we identify any potential temporal operator by highlighting it in the
text and marking it as either an A- or a B-operator, without further expanding
its definition. For example, the first
‘now’ in Poe’s novella is simply marked as <B>now<\B> to indicate
its function as a B-operator. At a later stage of development part of this
pre-processing routine will be handled automatically by a parser able to
identify common temporal expressions. Manual tagging will nevertheless remain a
necessity because of metaphorical use of language in literary narratives which
a parser simply cannot resolve. TempusMarker is programmed to store all relevant
terms and definitions defined during any manual tagging in an automatically
updated and dynamic lexicon file which will be consulted by the eventual
pre-processing parsing routine. Table 3 presents the TempusMarker interface for
the pre-processing routine.

Table 3: Pre-processing of
electronic text with TempusMarker
Once pre-processing of the text has been
completed the preliminary tags can then be expanded or re-defined. This is
supported by TempusMarker’s post-processing interface (Table 4) which enables
the user to specify seven parameters, and automatically supplies values for a
further five parameters which are required for the identification of tags and
the extension of the text string which they refer to, as well as for the
versioning of single- and multi-user tagging protocols.

Table 4: Post-processing of
electronic text with TempusMarker
The five automatically instantiated parameters
are displayed in the bottom row of text boxes (a); they are (from left to
right)
·
Unique
Tag-ID (= 1)
·
string
position of the first and last characters of the mark-up area (= 11, 13)
·
Version
No., identifying the tagging session per user
·
User-ID,
identifying the user who is tagging the text
The (b) row of combo- and text boxes contains
the actual semantic parameters that expand the initial tag; these include among
other the basic temporal parameters suggested by Pöppel (1978) and Habel and
Schilder (2002). Progressing from one pre-processing A- or B-operator tag to
the next with the help of two search
buttons, the user can now define the following (from left to right):
·
the
class of textual expression: lexematic (a word), grammatical (a tense or mode),
structural (e.g., a paragraph mark), rhetorical (e.g., a repetition, an
analepsis etc.);
·
the
type of operator: A- or B-operator. This allows the user to override the
pre-processing definition if necessary;
·
the
mode in which temporal information is conveyed: absolute (e.g., a date) or
relative (e.g., a deictic reference like ‘at the same time’);
·
the
temporal value: ‘before, after, while, at, starts, finishes’;
·
the
granularity of the expression: ‘instant, second, minute, hour, day, week,
month, year, generation, epoch, vague’;
·
an
optional numerical value;
·
a
potential reference tag to which the current expression is relationally tied.
Reference tags can be identified either explicitly or indirectly by
highlighting any relevant piece of actual text and confirming the selection
with the ‘accept’-button. Should this string not yet contain an explicit tag,
it will either take on the value of the preceding tag, or that of a tag
supplied at a later stage.
When sufficient parameters have been defined we
generate the actual tag by clicking the relevant button. The tag will now be
shown for inspection in text box (c). If it is found to be correct its tag-ID can
then be inserted into the actual text (d) by clicking the ‘Insert+Save’-button.
The tag-ID will be displayed here while the full tag is automatically stored in
an external tag-file which from now on remains associated with the actual text
file.
Finally, the large text box at the bottom of
the interface (e) lists all new, as well as the previously defined full tags
which are automatically read in from the associated tag-file. Tag-IDs and fully
expanded tags stored in the external file are cross-referenced so that mousing
over a Tag-ID will automatically display the full tag. Clicking on a full tag
displayed in the bottom text box (e) will result in highlighting the tag-ID
within the actual text. There is no limitation to the number of tags per string
area marked, or on the complexity or expansion of text highlighted in the tag
reference field. Different users may decide to tag the same portion of text using
entirely different operators or qualifiers; tags may overlap extensively and so
forth. In short, TempusMarker does not insist on unambiguousness of
mark-up—indeed, it is designed to place as little restrictions as possible on
the semantic content of temporal mark-up while making sure that the mark-up
syntax is consistently applied.
Readers familiar with logical programming languages
may have noticed that the expanded TempusMarker tag which we defined for the
first occurrence of ‘now’ in Poe’s A
Descent into the Maelstrom takes on
the form of a syntactically correct Prolog clause:
t_op(1,11,13, Version-No.,
User-ID, lexematic, b_operator, relative, at, instant, present, ‘reached the
summit of the loftiest crag. For some minutes the old man’)
Similar to Burg, Boyle and Lang (2000) we are
using a logic programming approach in the analytical modelling component of our
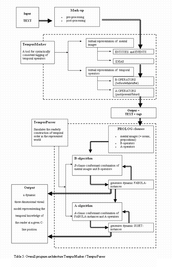
project, the so-called TempusParser (currently under development). TempusParser
will mainly consist of two sorting algorithms, written in Prolog, which can
perform a combinatorial analysis of the tag material stored in the external
tag-file and order it, and thereby also the text blocks delimited by these
operators, in terms of A- and B-operator information. These algorithms are
termed the A- and B-algorithm.
The strength of combinatorial analyses with
Prolog (which also plays a fundamental methodological role in my approach
toward the combinatorial analysis and exploration of narrated action
structures; see Meister (2003)) lies in the fact that one can generate all possible (i.e., rule conformant)
permutations, however deeply nested these combinatorial structures may turn out
to be. Unlike Burg, Boyle and Lang (2000) our approach does not presuppose an
explicit declaration of temporal facts as such (i.e., of the temporal location
of represented events) in Prolog syntax. We will leave this task to the machine
by instructing it to find out where the content of a text block rendered between
two successive temporal operators can be temporally positioned. The semantic
‘richness’ and extension of these text blocks will be measured in terms of the number
of mental images of objects, events and ideas which are contained within a
given block. Again, since we do not want to burden the user with tagging mental
images we are also developing a parser that can automatically tag prepositions
and nouns (i.e., the lexical elements which normally represent object or event
entities) in our example texts, using either a text specific thesaurus
generated by a concordancer, or—in the case of German language
narratives—relying on the capitalisation of nouns and proper names.
Perhaps the most important methodological aspect
of TempusParser is that both B-line order and A-line values will be generated ‘on
the fly’ and in relation to a user-defined C-line position on the character
string. This resembles the ‘continuous model now-slider’ approach in Drucker
and Nowvieskie (2003), but is conceptually slightly different in that in terms
of our model, the now-window is already a dynamic readerly construct which the
Prolog A-algorithm will have to identify, and not a simple user defined
variable. The envisaged combination of the two combinatory Prolog algorithms ultimately
aims at a dynamic and explorative model that can visualize what a reader, after
processing a specific amount of textual
material, and on the basis of a certain interpretation of the temporal operators
contained therein, can ideally know about the evolving temporal structure of
events, and about the temporal location of object perceptions that take place
within the represented world. Moreover, by way of locating and measuring the
varying extension of the successive now-windows we also hope to be able to
visualize to a certain extent how one
knows what one knows about the fictional world’s temporality, and how the
extent and granularity of this temporal knowledge changes throughout the processing
of representational material. Finally, assuming that the mark-up of temporal
operators can be objectified to a sufficient extent our model would ultimately
also be able to measure and compare different narratives in terms of the
textual features and components that contribute to the temporality effect,
thereby identifying the temporal profile specific to a text or text corpus.—The
overall architecture of the two interacting programs TempusMarker and
TempusParser is outlined in table 5.

The visualization of the dynamically generated views onto the
narrated world should ideally combine a graphic representation of the subjective
now-window with one for the fictitious objective temporal ordering of events
and occurrences in the narrated world. The subjective now-window is defined in
terms of the reader’s present notion of his or her cognitive position in an
A-line continuum of past-present-future,
as well as in terms of the extension of
that now-window as measured by the number of mental images contained therein.
The objective temporal order is expressed in terms of individual events’ and
occurrences’ positioning in the B-line continuum of before-while-after. Accordingly,
or suggestion is to interpret the dimensions of McTaggart’s model (A-, B- and
C-line) as the axes of a three-dimensional model. We are currently investigating
the feasibility of a three-dimensional visualisation which we have tentatively
named the ‘rock face model of time’ (table 6).

Table 6: Rock face model of time
In terms of the ‘rock face’ metaphor the
temporality effect—that is, our combined experience of subjective time and
objective temporal succession made on the basis of a narrative representation
of a fictional world—is a process that resembles the sampling of changing
aspects of a mountain range as we walk along that range, eventually deciding to
climb it:
Imagine your now-window is located in the
horizontal and vertical centre of such a ridge. Let us assume that the bottom
layers of the range are the oldest, and that the ridge is located in the future
of the mountain range (which is, of course, the opposite of what geomorphology teaches
us). This vertical axis visualizes the B-line. Now imagine that you have
decided to climb the mountain following a diagonal route from bottom left to
top right; this is your subjective A-line. Your subjective now-window is
defined in relation to these three axes. From its position and depending on the
gradient and the contours as well as on the texture of the rock face in its
various places (equivalent to the changing quality and quantity of the mental
images in a narrative, and of the temporal operators encountered) you will be
able to see a sharp pinnacle here, a deep gully there, then a saddle, and so
forth. Whenever you move to the right or the left, the vista will change,
because you are now on a different vertical section of the rock face; whenever
you climb higher or lower, the same will occur because you can see more of the
entire mountain range the higher you climb.
Like all analogies the rock face metaphor is of
course somewhat forced, and like all visualizations it carries the risk of
suggestiveness. We will have to await the outcome of our current experiments in
Flash-visualisation of the rock face model to see whether it can adequately
represent the dynamically changing aspects of a narrated world’s temporal
organisation. These visualisations will have to be generated from the twofold
output of TempusParser: from the logic B-line constructs that represent successive
instances of the narrated world’s state expressed in terms of temporally
ordered fictional events and occurrences—the story (fabula)—and from the A-line
constructs that represent the successive instances of the discursive process by
which these B-line representations themselves were generated, that is, from the
dynamic model of the narrative’s plot
(sujet).
Our above quote from Poe’s A Descent into the Maelstrom lacks the conclusive statement of the
first paragraph. I believe that it has a certain bearing on our project, and particularly
on the rock face model of time: “Do you know I can scarcely look over this
little cliff without getting giddy?”
Augustine (1955).Confessions and Enchiridion,
newly translated and edited by Albert C. Outler. Christian Classics
Ethereal Library <http://www.ccel.org/pager.cgi?&file=a/augustine/confessions/confessions-bod.html&from=14.4&up=a/augustine/confessions/confessions.html
> (seen 06.08..2003).
Barthes, R. 1989. The Reality Effect.. The Rustle of Language. Translated by Richard
Howard.
Beer, M. 1988.
Temporal Indexicals and the Passage of Time. In: Philosophical Quarterly 38, 158-164.
Burg, J., Boyle, A. and Lang, S. 2000. Using Constraint Logic Programming to Analyze
the Chronology in ‘A Rose for Emily’. In: Computers
and the Humanities 34, 377-392.
Drucker, J. and Nowvieskie, B. 2003. The Temporal Modelling Project. <http://jefferson.village.virginia.edu/time/project/index.html>
(seen 06.08.2003)
Dowden (2003). Time. The Internet Encyclopaedia of Philosophy. <http://www.utm.edu/research/iep/t/time.htm
> (seen 06.08.2003)
Genette, G. 1980. Narrative
Discourse. Translated by Jane E. Levin. Foreword by Jonathan Culler.
Habel, C.
and Schilder, F. 2002. From Temporal
Expressions to Temporal Information: Semantic Tagging of News Messages. <http://www.cs.brandeis.edu/~jamesp/arda/time/readings/schilder_habel.pdf
> (seen 06.08.2003)
Husserl, E. 1966. Zur Phänomenologie des inneren Zeitbewußtseins (1893-1917). Husserliana Vol.10, Den Haag: Martinus Nijhoff.
Husserl, E. 1985. Texte zur Phänomenologie des inneren Zeitbewußtseins, Hamburg: Felix Meiner.
James, W. 1950. The Principles of Psychology (1890 ed.), Vol. One.
Lehmann, V. 1992. Grammatische
Zeitkonzepte und ihre Erklärung. In Kognitionswissenschaft,
2:156-170.
Lehmann, V. and Rauchenecker, E. 1995.
Temporale Implikationen Nichttemporaler Kategorien. In Jachnow, H. and
Wingender, M. (eds.), Temporalität und
Tempus. Studien zu allgemeinen un d slawistischen Fragen. Unter Mitarbeit von
Karin Tafel.
McTaggart, J. 1908. The Unreality of Time. In: Mind
17, 457-474.
Meister, J.C. 2003. Computing Action. A
Narratological Approach. Berlin, New York: De Gruyter.
Müller, G. 1948. Erzählzeit und erzählte Zeit. In Festschrift für Paul Kluckhohn und Hermann Schneider, Tübingen: Mohr, 195-212.
Pöppel, E. 1978. Time Perception. In Held, R. et al. (eds.): Perception. Berlin etc.: Springer, 713-729. (= Handbook of Sensory Physiology 8).
Propp, V. 1984. Morphology of the Folktale. Second Edition, Revised and Edited with a
Preface by Louis A. Wagner. With a New Introduction by Alan Dundes (American
Folklore Society. Bibliographical and Special Series 9).
Protevi, J. 1999. "Inventio" and the Unsurpassable
Metaphor: Ricoeur's Treatment of Augustine's Time Meditation. In Philosophy Today 43, 86-94.
Ricoeur (1984-1988). Time
and Narrative. 3
volumes. Vol.1 (1984) and 2 (1986) translated by Kathleen McLaughlin and David
Pellauer; vol.3 (1984) translated by Kathleen Blamey and David Pellauer.
Robinson, H. (ed.) 1987. The
B-Deduction. Vol. XXV, Supplement: The
Southern Journal of Philosophy;
Ryan, M-L. 1991. Possible Worlds, Artificial Intelligence and
Narrative Theory. Bloomington: Indiana University Press.
Engberg-Pedersen, E. 1999. Space and
Time. In: Allwood, Jens; Gärdenfors, Peter (eds.), Cognitive Semantics. Meaning and Cognition.
Sandbothe (1988). Die Verzeitlichung der Zeit.
Grundtendenzen der modernen Zeitdebatte in Philosophie und Wissenschaft.
Darmstadt: Wissenschaftliche Buchgesellschaft.
Sperberg-McQueen, C.M.. and Burnard, L.
(eds.) 2002. TEI P4: Guidelines for Electronic
Text Encoding and Interchange. Text Encoding Initiative Consortium. XML Version:
Wittman, M. and Pöppel, E. 1999. Neurobiologie des Lesens. In Franzmann,
Bodo et.al. (eds.), Handbuch Lesen. Im
Auftrag der Stiftung Lesen und der Deutschen Literaturkonferenz. München: K.G.Saur,
224-239.
[1] Electronic pre-print. The original print version has been
submitted for publication to JLLC.
Journal of the Association for Literary and Linguistic Computing; Oxford/UK;
2003
[2] On
narrative representations as ‘possible worlds’ see Ryan (1991).
[3] See for example the Formalist notion of ‘function’ introduced by
Propp (1984) which was meant to replace the naïve mimetic concept of
‘character’. This functionalist approach of course goes way back to Aristotle’s
Poetics.
[4] Ricoeur
(1984) commences his study on the interrelation of time and narrative with a
comprehensive interpretation of the quoted passage. For a detailed critique of
Ricoeur’s approach see Protevi (1999).
[5] See
Sandbothe (1988) and Dowden (2003) for an overview and a discussion of
contemporary approaches to ‘time’ in science and philosophy.
[6] On
the prevalence of spatial metaphors in the conceptualisation of time see
Engberg-Pedersen (1999).
[7] Updated
information on the project is available at http://www.narratology.net/html/de005.html
[8] Iconic
temporality is also the conceptual point of reference in Günther Müller’s
(1948) influential distinction among Erzählzeit
(time or duration of narration) and erzählte
Zeit (the narrated time; the fictional amount of time taken up by the
narrated events). According to Müller, Erzählzeit
can be measured in terms of the quantity of representational material, i.e. the
number of words and pages which the reader has to process in order to build up
the mental image of a fictional world.
This number can then be related to the time which the narrated events
are reported to have taken within the narrated world. ‘Fast’ and ‘slow’ modes
of narration can thus be distinguished by comparing their respective ratios of Erzählzeit to erzählte Zeit.
[9] See
Pöppel (1978). Pöppel tested the ability of humans to differentiate sensual
phenomena; the so-called fusion threshold
for acoustic phenomena stands at 1-2 milliseconds and constitutes the highest
level of granularity that we are capable of handling. The human ability to
identify the way in which these individual phenomena are actually ordered is
far less pronounced; here the phenomena have to be at least some 20
milliseconds apart from each other before any of our senses will be able to
identify their ordering principle (the so-called ordering threshold).—On the 3 second extension of the ‘window of
cognition’ that organizes human processing of texts see Wittmann and Pöppel
(1999).
[10] This
default can of course be overridden by words or syntactic features that carry
temporal information, most importantly by temporal deictic and/or grammatical
tenses.
[11] The
thrust of McTaggart’s approach is to prove the two self-evident concepts of the
A- and the B-line mutually exclusive by way of the so-called ‘B-reduction
thesis’ which transforms A- into B-lines. This paradox is then used to argue
for the metaphysical non-existence of time as such. The argument is of course
philosophically intriguing and has lead to McTaggart’s continued popularity in
philosophy of time, triggering refutation after refutation. See for example
Beer (1988) and Robinson (1987).
.
[12] Since
we are not concerned with function words and verbs but merely with expressions
that represent entities and objectified events we will ignore the grammatical,
syntactic and aesthetic ordering principles which of course also organize a
narrative text.
[13] The
current TempusMarker prototype is available for download at http://www.narratology.net/html/de005.html.
TempusMarker is programmed in VisualBasic 6.0 and runs under Windows 98 and
above; the 1.03 version is not fully functional as yet.